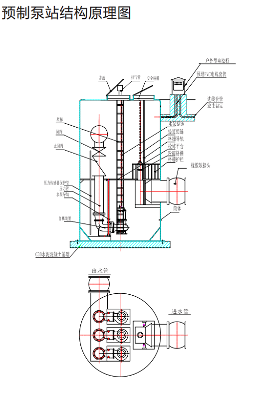
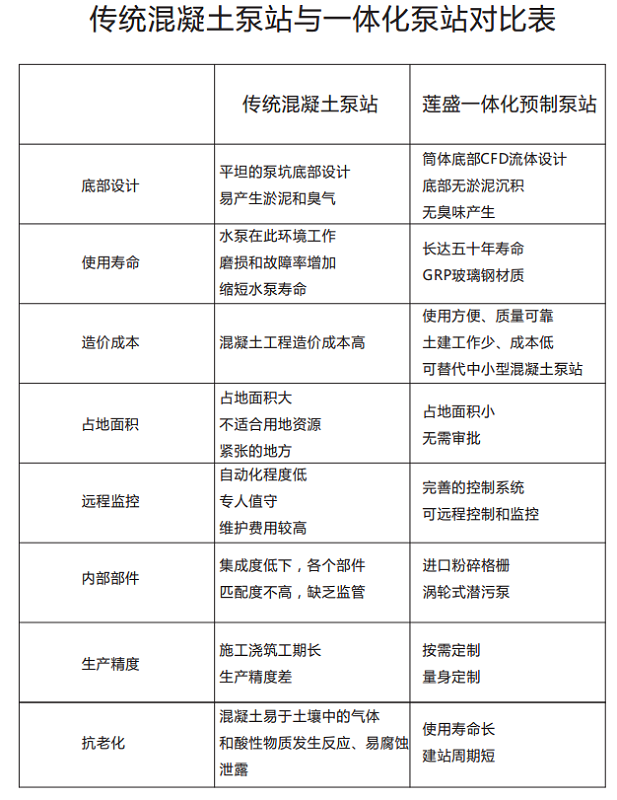
一体化预制泵站1